ENGLISH
Русский
学校首页
首页
学院概况
学院简介
历史沿革
管理团队
学院机构
学历教育
成人高等教育
继续教育
高层次人才发展中心
国际人才发展中心
出国留学
同等学力
党群工作
云培训
联系我们
学历继续教育
高层次人才发展中心
国际人才发展中心
出国留学教育中心
同等学力教育中心
您目前的位置:
首页
» 通知公告
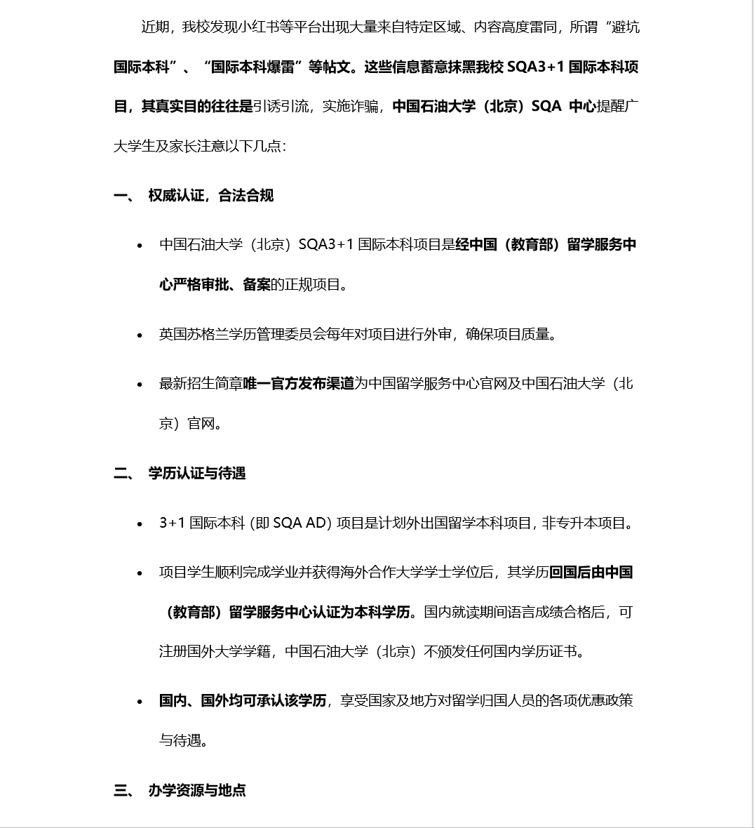
警惕网络不实信息与引流诈骗
来源:出国留学教育中心 发布日期: 2025-07-23 阅读次数: